LangChain、n8n、Dify、Coze:四大AI应用开发框架深度对比与选型指南
当前 AI 应用开发领域框架与平台层出不穷,为具体项目选择合适的技术栈成为一项颇具挑战性的决策。近年来,LangChain 凭借其 “低代码”理念与多模型兼容性 备受开发者青睐。这一开源框架提供了丰富的预构建模块化组件和统一 API,宣称仅需约十行代码即可部署一个功能性的智能体(Agent)。
近期,LangChain 成功完成了 1.25 亿美元的 B 轮融资,估值达到 12.5 亿美元,这背后折射出其核心技术价值——显著降低了开发者构建复杂 AI 应用的门槛与难度。当然,市场并不仅有 LangChain,诸如 n8n、Dify、Coze 等自动化或低代码平台同样能胜任 AI 项目开发,且各自拥有不同的侧重点与优势。
本文旨在系统梳理这几类主流方案的核心特点与典型适用场景,为技术负责人(CTO)及开发团队在不同业务需求下做出明智的选型提供清晰的参考依据。
LangChain 的发展历程与生态位
在 LangChain 出现之前,市场上已有不少探索性的 AI 框架,例如早期的 AutoGPT 和 BabyAGI。这些项目颇具创新精神:AutoGPT 尝试通过循环调用 GPT-4 来自主完成任务,BabyAGI 则引入了任务管理与记忆模块。然而,这些早期框架往往功能相对单一,可定制性较弱,难以满足企业级复杂生产环境的需求。正是在此背景下,LangChain 应运而生,逐渐成长为构建多步骤、基于大语言模型(LLM)应用的通用开发平台。
LangChain 的核心思想是将模型调用、提示工程、工具使用、记忆存储等能力抽象为标准化模块。它提供了构建链(Chains)、智能体(Agents)和检索器的组件,并支持与各类外部工具、API 及数据库轻松集成。开发者可以像搭积木一样,快速组合这些模块来编排复杂的 AI 工作流程。
其发展历程有几个关键节点:2024 年发布的主要版本进行了彻底重构,提供了更为简洁直观的 API,并推出了用于调试与监控的 LangSmith 平台,此时其生态领先优势已初步确立。进入 2025 年,面对传统 RAG 技术在处理复杂记忆与推理上的局限,LangChain 在 2.0 版本中以 LangGraph 图工作流引擎为核心,支持更复杂的多智能体协同编排与高级优化工具。目前,LangChain 在开发者社区中地位稳固,其潜在的强劲对手或许是背靠庞大生态的微软 Agent Framework,但这并不影响其在开源社区中的广泛采用与影响力。
接下来,我们将聚焦于两类最常见的 AI 应用场景:自动化工作流与智能知识库,来分析各框架的适配性。
自动化工作流场景剖析
当前,基于 AI 的自动化工作流普遍遵循 “思考(Think)→ 行动(Act)→ 观察(Observe)” 的循环范式。在每一步中,大模型根据预设的业务逻辑与当前状态,决策下一步要执行的操作,系统随即调用相应工具完成该动作。
以自动报销审批流程为例:LLM 可能首先决定调用 OCR 工具识别发票内容,然后根据识别出的金额判断是否超出预算标准,继而触发下一环节(如通过审批或转交人工)。这种循环机制天然适合分解为多个智能体(Agent)、链(Chain)与工具(Tool)的组合:
- 智能体 负责流程的逻辑决策与路由;
- 工具节点 执行具体操作,如调用外部 API、查询数据库、解析文件等;
- 记忆/状态管理 组件负责持久化中间结果,确保信息在流程间准确传递。
对于逻辑简单、步骤连续的任务,使用 LangChain 的基础链式结构即可高效完成。然而,当面对多步骤、多分支、需动态决策的复杂工作流时,就需要引入 LangGraph。它通过图结构与状态机管理,原生支持条件分支、并行任务执行以及多智能体间的协作,非常适合构建需要全局状态管理和复杂逻辑编排的业务流程。例如,在 LangGraph 中,一个完整的审批流程可被拆分为独立的审核、财务复核、通知等多个智能体节点,各节点异步执行并通过共享状态对象传递信息,从而实现更灵活、可靠的业务自动化。
实践提示:根据实际经验,并非所有场景都需要引入复杂的多智能体架构。应谨慎评估业务复杂性,避免人为提升系统设计与维护的难度。
在项目初期快速验证想法或构建原型阶段,使用 Coze 或 Dify 这类低代码平台可以极大提升效率。待业务逻辑验证通过,需要投入生产环境时,再根据复杂度评估是否迁移至代码驱动框架(如 LangChain)进行深度定制。
智能知识库场景剖析
目前在企业中落地最为普遍的智能知识库应用主要有两类:AI 增强检索 与 AI 智能客服。其典型流程高度一致:用户提出自然语言问题 → 系统从知识库中检索相关文档片段 → 将检索到的上下文与用户问题一同输入 LLM → LLM 生成基于专有知识的答案。
例如,当员工询问“差旅报销标准”时,系统会首先从企业规章文档中检索出相关政策段落,然后将这些段落作为背景信息提供给 LLM,由 LLM 合成一个准确、具体的回答。实现此流程的技术栈也较为相似:
- 检索阶段:通常使用向量数据库(如 Milvus, Qdrant)进行语义相似度搜索,或结合关键词检索(如 Elasticsearch)以提高精度。
- 生成阶段:通过 RetrievalQAChain 或自定义的提示链调用 LLM 生成最终答案。
各框架/平台在此场景下的定位与能力差异显著:
- LangChain:提供完全自由的开发者工具包,支持高度定制化的检索策略(如混合搜索、重排序)、文档处理流水线及生成逻辑。适合对效果、性能和数据管控有极致要求的复杂场景。
- Dify:提供了开箱即用的可视化知识库管理与 RAG 全流水线配置。用户只需上传文档,即可通过界面配置检索与生成参数,并支持知识库的实时同步更新,非常适合技术背景有限但需要快速上线的团队。
- Coze:同样提供知识库功能,但其核心优势更侧重于智能体(Bot)的快速搭建与部署。就知识库管理的功能深度与丰富度而言,市场上一些专注于该领域的方案(如 FastGPT)可能提供更细致的配置选项。
- n8n:本身不提供内置的知识库管理模块,但其强大的集成能力允许用户通过函数节点或 HTTP 请求节点,灵活调用外部的向量数据库 API 或搜索服务,从而将知识库能力嵌入到更广泛的自动化流程中,适合轻量级集成需求。
综合选型核心建议
总结而言,面对不同的项目需求,可以遵循以下选型思路:
- 如果项目复杂度高,需要极高的RAG流程自由度和深度定制能力,应优先选择 LangChain(复杂工作流则用 LangGraph)。
- 如果核心目标是快速集成多个现有业务系统(如 CRM、ERP、工单系统),并嵌入 AI 能力,n8n 凭借其庞大的集成库可能是最优解。
- 如果追求快速上线运营,希望最小化开发和维护成本,且需求相对标准,Dify 是一个稳健的选择。
- 如果是构建面向消费者的演示 Demo、轻量级助理或客服机器人,并希望快速发布到特定平台(如飞书、抖音),Coze 的便捷性和流量入口支持颇具吸引力。
从技术门槛维度看:LangChain 本质上是一个代码库,需要编程能力才能充分发挥其威力。而 Coze、Dify 均主打直观的拖拽式可视化开发,基本无需编码。n8n 虽然也提供可视化界面,但其节点配置逻辑更接近编程思维,对技术团队更为友好。因此,若团队中大部分成员不擅长编程,可优先考虑 Coze 或 Dify;反之,如果团队技术实力雄厚,追求极致的控制与灵活性,LangChain 是更合适的选择。
从原生功能特性看:各平台亮点各异。LangChain 是灵活的编程框架,不预设特定应用形态,但其生态中有大量扩展库。Dify 集成了从提示词工程、RAG 引擎到智能体框架、工作流的全套技术栈,力图提供“一站式”应用开发体验。Coze 则聚焦于低门槛构建功能丰富的对话式智能体,提供插件、记忆、知识库和工作流等核心能力。n8n 的核心竞争力在于其数百个预置集成连接器与模板库,擅长将 AI 能力编织进复杂的、跨系统的业务自动化流程中,但其本身不提供专用的高级 Agent 或知识库管理功能。
从适用场景匹配看:对于复杂度高、需生产级多步骤AI流程的项目,LangChain 体系提供了最可靠、可控的技术基础。Dify 的定位横跨 MVP 验证到企业级应用,许多创业团队用它快速构建产品原型。Coze 适合需要快速开发并部署到字节系生态(如飞书、豆包)的、具备商业价值的对话智能体。n8n 则非常适合IT运维、运营自动化、跨系统数据处理等对技术自动化有强烈需求的场景,用它来编排多步骤的 AI 任务也游刃有余。
最后考量社区与生态:LangChain 拥有最庞大的开发者社区,其 GitHub Star 数量、教程文档、第三方插件及案例分享都极为丰富。n8n 社区同样非常活跃,拥有海量用户和数以千计的预制工作流模板(其中 AI 相关模板超过4000个)。Dify 作为开源项目,社区增长迅速,官方和用户贡献了大量可一键导入的场景应用模板。Coze 虽已开源,但其社区运营与生态建设的持续活跃度相较前者仍有提升空间。
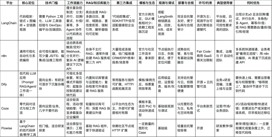
为便于直观对比,以下是四大框架的核心特性简表:

总结
从个人开发习惯出发,进行生产级项目开发时会倾向于选择 LangChain;构建演示原型或教学案例时会使用 Coze;需要实现系统集成与自动化时会采用 n8n。
然而,在 AI 应用开发框架的选型上,并不存在放之四海而皆准的“最佳答案”。很多时候,“会用什么就用什么”、“熟悉什么就选什么”是合理的务实策略,尤其是在项目初期或自主开发场景下。技术决策者需要结合项目实际,回答几个关键问题:我们的核心目标是快速验证概念、追求敏捷上线,还是构建一个高度可控、可长期演进的复杂系统?团队当前的技术储备更偏向于可视化配置还是代码开发?项目未来的扩展路径和运维成本预期如何?
技术终究是服务于业务目标的工具。选型的核心在于匹配,而非追求技术本身的“先进”。随着业务需求的变化,技术栈也可以相应地进行调整与演进。