洞察Claude Skills:从机制解析到非原生模型的工程化实现
关于Skills的定义,我们在之前的文章中已有过详细介绍。它是Anthropic为其Claude模型引入的一种创新机制,本质上可以被理解为一组预先封装好的技能模块。
每个技能模块通常包含三个核心组成部分:详细的说明文档、可执行的脚本指令以及相关的资源文件。当Claude模型需要处理特定任务时,它会动态加载对应的技能包,以此来显著提升模型在该任务上的处理一致性和整体性能表现。
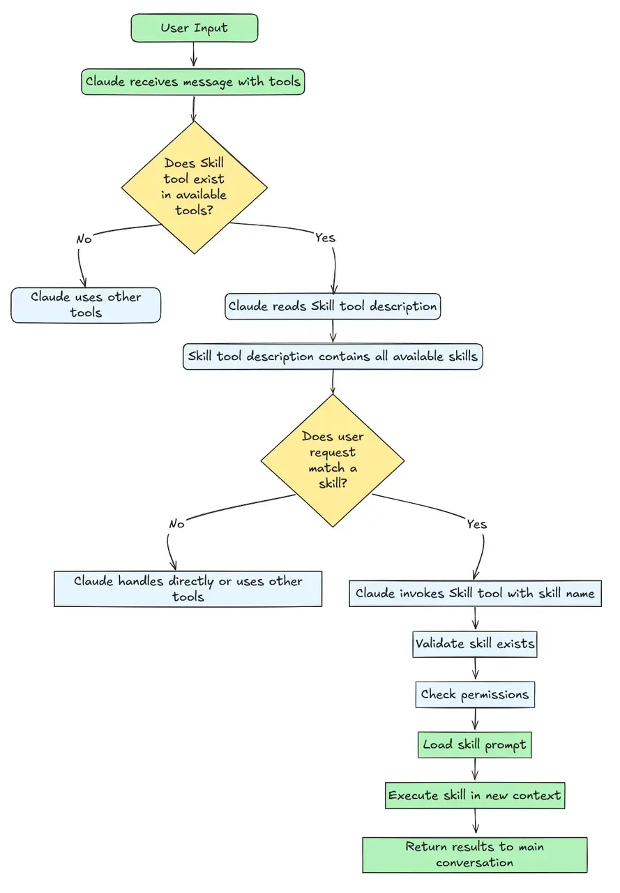
与传统的一次性、全量提示注入方式不同,Skills采用了一种按需、逐步迭代的加载策略。具体流程是:当用户提出请求后,Claude模型会首先扫描其所有可用的技能库,依据请求的语义进行智能匹配,自动选出最相关的技能,随后仅将完成任务所必需的指令和资源加载到当前上下文中。这一动态决策过程可以通过以下示意图清晰展示:

总而言之,Skills从实际工程实践的角度出发,显著缓解了传统AI Agent在工具调用方面面临的几个核心痛点:
一、工具调用准确性的显著提升
传统的AI Agent方案,如果缺乏工程层面的主动优化设计,通常会选择一次性向模型注册大量的工具接口。这种做法容易导致模型混淆名称或参数相似的不同工具,进而引发工具调用错误。
Skills机制通过引入语义过滤和专用技能包的概念,使得模型在每次执行任务时,只需要关注与当前任务强相关的少数几个工具或指令,从源头上减少了歧义产生的可能性。其直接结果是,整个工具调用过程的准确率得到了有效提升。
当然,当技能包的数量积累到一定程度后,其中必然会出现功能相似的Skill。此时,传统方案中困扰开发者的工具意图识别问题,仍然有可能在新的层面重现。
二、任务流程的一致性保障
每一个Skill都以一套明确的标准作业程序来定义任务的执行步骤和内部逻辑,强制模型按照既定的流程逐步操作,从而减少了因其自由发挥而带来的结果偏差。这实质上等同于将工作流的逻辑从传统的代码实现,转移到了提示词或Skill的定义之中。
Skill内部的指令通常包含对多轮交互步骤的拆解、错误检查的节点以及关键决策的条件判断。这种结构化的流程设计使得复杂任务的执行变得更加可靠。
同时,Skills还能通过上下文隔离机制来增强系统的稳健性:不同的Skill各司其职,彼此独立运行。这意味着,某个Skill内部产生的错误或异常,不容易“传染”并影响到整个对话流程的后续部分。
三、提示词工程的可维护性增强
在过去,提示词的无节制膨胀是一个令人烦恼的工程难题。引入Skills机制后,开发者不再需要将所有可能的指令、规则和知识预先写入一个庞大而臃肿的系统提示词中。
取而代之的是,开发者可以将不同领域的知识和业务流程按照具体场景拆分成独立的Skill模块。这些Skill仅在相关任务被触发时才被动态加载。这种模块化、按需加载的设计思想,不仅节省了宝贵的上下文窗口长度,更使得提示词的长期维护变得简单高效。当需要新增或修改某项业务流程时,开发者只需更新对应的Skill定义文件即可,无需在繁杂的代码中四处搜寻和修改散落的提示词片段。
与第二点相似,如果Skill的数量增长过多,这种模块化方案本身也可能催生新的工程管理和维护挑战。
综合以上三点可以看出:Skills通过 “封装标准流程+按需动态加载” 的工程化方式,使得AI Agent在使用工具时更加精准可靠,同时也降低了长期的维护成本。
然而,如前所述,如果Skill数量过多,依然会衍生出新的维护难题;另一方面,当前许多主流模型并不原生支持Skills机制。因此,我们今天将通过简单的代码模拟来实现一个类似机制,以便更清晰地阐明两点:
- Skills本质上是一种针对AI Agent的工程化优化策略。
- 为何Skill数量过多后,依旧会产生新的工程维护问题。
OpenAI模型如何使用Skills
Claude Skills所带来的体验提升,主要源于三件工程化的事情:
- 技能资产化: 将标准作业程序、业务规则、对话话术等从散乱分布的Prompt中剥离出来,形成可进行版本管理的文件资产。
- 先路由后加载: 首先将用户请求路由到最相关的Skill,再将这个特定Skill的指令加载进当前上下文。
- 在Skill内部约束工具使用: 强制模型按照Skill内定义的标准程序来调用工具,减少工具的误调用、漏调用及调用顺序错误。
如果要在其他模型上自行实现一个简易的Skills机制,至少需要考量上述几个核心场景。
一、如何定义Skills
其核心结构设计遵循以下标准模式:
skills/
expense_reimbursement/
skill.json
instructions.md
examples.md # 可选,示例对话
validators.py # 可选,用于结果校验或提供兜底逻辑
其中,skill.json 文件用于技能的路由与管理,其内容可能如下:
{
"name": "expense_reimbursement",
"version": "1.2.0",
"description": "查询员工差旅/报销数据,支持按项目维度进行拆分,并输出符合财务口径的总结报告。",
"tools": ["get_employee_info", "query_reimbursements", "analyze_reimbursement_data"],
"owner": "finance-ai-team",
"risk_level": "internal"
}
instructions.md 是Skill的核心,它定义了标准作业程序以及工具使用说明:
## 触发条件
当用户提问涉及“报销”、“差旅费用”、“按项目拆分”或“财务口径”等关键词时触发此技能。
## 执行步骤
1. 解析用户请求,明确目标员工信息与时间范围(若信息不足,则主动向用户追问补全)。
2. 调用工具 `get_employee_info` 获取员工基础信息。
3. 调用工具 `query_reimbursements` 查询指定时间内的报销记录。
4. 若用户明确要求按项目拆分,则调用工具 `analyze_reimbursement_data(group_by="project")`。
5. 按照既定格式输出结果:一句总结性结论 + 关键数据列表 + 必要的风险提示。
至此,我们已经完成了“将工作流从代码迁移到Skill定义中”的关键一步。在基本配置整理完毕后,接下来需要构思全局的架构设计。
二、全局架构设计
为了模拟Claude Skills的实现,我们可以将系统拆分为四个核心模块:
- 技能注册表: 负责加载
skills/目录下的所有技能,收集每个技能的元数据与标准作业程序文档。 - 技能路由器: 根据用户提出的具体问题,从技能库中筛选出最合适的一个或多个技能。
- 技能加载器: 将选中技能所对应的标准作业程序注入到系统提示词中。
- 智能体执行器: 利用OpenAI的函数调用等功能,驱动模型按照加载的标准作业程序按步骤调用工具并完成整个流程。
这里的一个关键设计点是 “路由器与执行器的分离”。
- 路由器: 可以使用成本较低或响应更快的轻量级模型(或进行一次简化的调用)来完成“技能分类/路由”的任务。
- 执行器: 则使用主力的、能力更强的大模型来执行“复杂推理 + 精准工具调用 + 最终内容生成”。
这种分离策略是工程上平衡响应延迟与计算成本的常见做法,许多实际的生产系统都采用类似的架构。我们在此无法实现一个完整系统,仅展示最小化的伪代码以阐明原理。
三、最小化伪代码实现
首先是技能注册表模块,其代码大致如下:
def load_skill_registry():
skills = []
for folder in list_folders("skills/"):
meta = read_json(f"{folder}/skill.json")
sop = read_text(f"{folder}/instructions.md")
skills.append({**meta, "sop": sop})
return skills
接下来是最为关键的意图识别与技能选择环节。这里的实现可以非常简单直接,但其效果很大程度上依赖于底层模型的路由能力:
skill_cards = [{"name": s["name"], "desc": s["description"]} for s in skills]
prompt = f"""
你是一个技能路由器。请根据用户的问题,从下面的技能列表中选出最相关的1-2个技能。
你只需输出一个JSON对象,格式为:{{"skills":["技能名称1", "技能名称2"]}}。如果没有合适的技能,则输出 {{"skills":[]}}。
用户问题:{user_query}
技能列表:{skill_cards}
"""
r = openai_chat(model="gpt-4-mini", messages=[{"role":"user","content":prompt}])
return parse_json(r)["skills"]
随后,技能加载器 将选中的技能组装成系统提示词:
blocks = []
for name in selected_names:
s = find_skill(skills, name)
blocks.append(f"""
## Skill: {s['name']} v{s['version']}
**适用范围:** {s['description']}
**必须遵循的执行流程:**
{s['sop']}
""")
return "\n\n".join(blocks) or "你是通用企业助手,如无明确技能则保持谨慎,必要时向用户追问澄清。"
最后一步是智能体执行器,它仅加载被选中技能所声明的工具,这正是我们说Skills是对Tools进行工程优化的关键所在:
skills = load_skill_registry()
selected = route_skills(user_query, skills)
system_prompt = build_system_prompt(selected, skills)
allowed_tools = collect_tools_from_selected(selected, skills) # 核心:只提供相关工具
tools_schema = build_openai_tools_schema(allowed_tools)
messages = [
{"role":"system","content": system_prompt},
{"role":"user","content": user_query}
]
while True:
resp = openai_chat(model="gpt-4", messages=messages, tools=tools_schema)
if resp.is_tool_call:
result = run_tool(resp.tool_name, resp.arguments) # 实际执行外部工具
messages.append(resp.as_assistant_message()) # 记录模型的工具调用请求
messages.append({"role":"tool","name":resp.tool_name,"content":json.dumps(result)})
continue
return resp.content
通过以上步骤,你已经成功在OpenAI的模型上模拟实现了Claude Skills的核心运行机制。
Skills是一种工程优化范式
从上述最简化的伪代码系统中,我们可以清晰地看出引入Skills机制前后的本质区别:
没有Skills的传统AI Agent模式
系统提示词中塞满了大量规则;所有的工具接口一次性全量注册给模型;模型需要在一个庞大的“工具目录+规则库”中进行搜索和选择。这常常导致工具调用混乱、关键步骤遗漏、执行顺序错误、响应延迟高、计算成本高以及后期极难维护等问题。
引入Skills机制后的模式
- 先路由: 将用户问题归类到少数几个(甚至一个)最相关的Skill上。
- 再加载: 仅将被选中Skill所定义的标准作业程序加载到当前上下文中。
- 后裁剪: 只向模型声明该Skill所必需的那些工具接口。
其结果显而易见:工具调用更加精准、任务流程更加稳定、系统提示词也变得更加易于维护。
这种优化的核心在于,将原来 “一次性全量提供所有Tools” 的策略,转变为 “先根据问题语义对Tools进行一次筛选,再提供筛选后的子集”。当然,这个策略的前提是路由筛选的准确性,筛选不准(例如遗漏了关键工具)同样会导致任务失败。
流程稳定性的根源
在传统的工具调用方案中,工具的选择、调用顺序和调用方式完全依赖于模型自身的推理与规划能力,整个过程如同一个黑盒,难以保证一致性。Skills机制出现后,我们可以在Skill的指令中明确写死工具的调用顺序、调用条件和具体方式,从而将流程的稳定性从模型的不确定性中剥离出来,由工程化的设计来保证。
当然,这实际上是将部分复杂性和工作量进行了转移:如果说AI Agent是利用模型强大的泛化能力来解决传统工作流灵活性不足的问题,那么Skills就是通过显性化、标准化的SOP定义来增加工程工作量,以此为代价换取模型执行稳定性的提升。
结语
综上所述,Skills确实是模型厂商为优化AI Agent而提出的一种工程层面的优秀实践。它一方面通过缩小工具选择范围来提升函数调用的准确率,另一方面通过预定义标准流程来保证复杂任务执行的稳定性。
然而,这一优化主要针对的是工具数量繁多的应用场景,并且它自身也存在局限性。例如,在Skill数量维持在几十个的规模时,其优势会非常明显;但当Skill数量增长到成百上千时,新的工程挑战(如技能路由的准确性、技能间的冲突、版本管理等)又将浮现。
过去的痛点是工具太多,系统难以准确判断;未来的痛点可能变为技能太多,其中相似技能的区分和选择又成为难题,这同样会引发路由错误、版本管理混乱等历史问题的重现。
不过,当技能库真的达到上千的量级时,工程领域必然会产生新的架构模式来应对,例如为Skills再增加一层分类或分组的抽象。只是,随之而来的系统测试和验证工作将会变得更加复杂和具有挑战性。