免费开源AI小说写作工具Author:NAS部署与创作自由全攻略
在AI辅助小说创作领域,我之前分享过的MuMuAINovel,不知有多少朋友已经借此实现了创作梦想,或正稳步走在实现梦想的道路上?
然而,最近我又留意到一位开发者推出了一款全新的开源AI小说项目——Author,于是马不停蹄地将其分享给大家!这个项目虽然设计得十分轻量,但丝毫未影响其卓越的实用性(我个人认为它比之前的工具更为出色)。
项目开发者的初衷,并非仅仅是为了打造一个提升写作效率的AI工具,更像是致力于为创作者们保留一片相对自由和独立的创作空间。

AI技术或许越来越擅长“定义人”,却未必越来越精通“刻画人”。真正优秀的文学创作,关键不在于将人物分析得多么透彻,而在于能否生动地写出人性的复杂、内在的矛盾以及生命的温度。技术固然可以辅助我们更好地表达,但文学世界里最珍贵的宝藏,始终是那些只属于人类自身的独特感受与体验。项目作者在README中也明确写道,他创建这个项目,是希望AI不再仅仅是机械地生成文本,而是能够尽可能地帮助我们保住自己语言中那份鲜活的火种。
Author项目全面解析
完整的项目名称为:YuanShiJiLoong/author,您可以直接在GitHub上进行搜索。
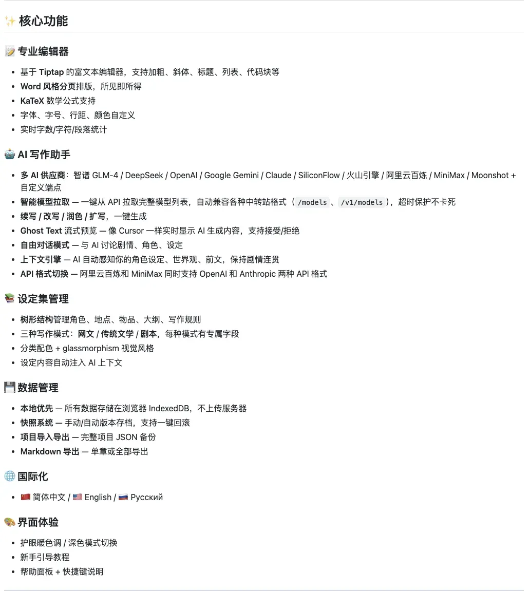
Author是一款专为小说作者量身定制的AI辅助创作工具。它创造性地将专业的富文本编辑器、智能化的AI写作助手以及一个完整的世界观管理系统融合为一体,旨在为创作者提供一站式、高效率的写作体验。
关于其核心功能模块,可以通过下图获得直观的了解。

安全与数据注意事项
本地存储(安全保障)
您所有的创作数据,包括章节内容、设定集、系统快照等,均100%存储在您个人浏览器的本地数据库(IndexedDB)中,不会上传到任何远程服务器。
用于调用AI服务的API密钥,则安全地存储在浏览器的localStorage中。
⚠️ AI功能的数据流向说明
当您使用AI相关功能时(例如文本续写、内容改写、智能对话等),以下两类数据会经由部署者所搭建的服务器转发至对应的AI供应商:
您所配置的API Key
您发送给AI模型进行处理的具体文字内容
其数据传递路径清晰如下:
您的浏览器 → 部署者的服务器 → AI供应商(例如智谱AI、Google Gemini、DeepSeek等)
详细部署流程指南
本文依旧以威联通(QNAP)NAS为例,演示通过Docker Compose方式部署Author。使用其他平台(如群晖NAS或普通Linux服务器)的用户,操作流程基本相似,主要需根据实际情况调整映射端口。
部署所需的Docker Compose配置代码如下:
services:
author-app:
image: yuanshijiloong/author:latest
container_name: author-studio
ports:
- "3000:3000" # 左侧宿主机端口可根据需要修改
environment:
- NODE_ENV=production
- HOSTNAME=0.0.0.0
restart: always
在威联通NAS上,打开Container Station应用,点击“创建”并选择“创建应用程序”,将上述代码粘贴至编辑区。

功能使用与界面一览
部署成功并启动容器后,在您的浏览器地址栏输入NAS的IP地址:3000即可访问Author的Web服务界面。

首次进入将看到欢迎页面,系统支持浅色与深色两种视觉主题,并且可以随时在设置中切换。

界面内贴心配置了分步式新手引导,对于初次接触此类AI写作工具的用户非常有帮助。

全部的核心设置与功能入口,都整合在编辑器主界面左下角的图标工具栏中。点击书本形状的图标,即可打开详尽的帮助文档。

点击齿轮图标进入系统配置界面。关于小说世界观、人物等设定,支持逐项手动添加,也支持批量导入TXT或Word文档,系统具备一定的自动识别能力。建议使用格式清晰的纯文本文件,以便工具更准确地抓取信息。这些设定将作为后续AI辅助创作的首要依据。

项目的GitHub主页提供了作者推荐的设定模板格式,可供参考。

Author支持接入的大模型平台种类相当丰富。因近期在MiniMax平台有使用额度,故以此为例进行展示。其他模型(如OpenAI、Claude等)的配置方式与常见AI项目类似。

API密钥等信息填写完毕后,务必使用内置的测试功能检查连通性。

偏好设置中较为关键的一项是配置“自定义系统提示词”,这相当于为AI助手设定全局创作原则与角色背景。

系统支持创作快照与数据备份功能,既可设置定时自动执行,也能随时手动触发,有效保障创作成果安全。

尝试使用AI小助手自动撰写了一个章节。体验下来,付费API的响应速度确实非常迅捷。

在编辑器中,将光标置于任意段落,通过按下Ctrl + J(Windows/Linux)或Cmd + J(Mac)组合键,即可快速呼出AI辅助写作侧边栏。更多高级操作技巧,建议查阅帮助文档获取详细信息。

总结与最终感想
总而言之,Author的设计理念并非将写作转化为一套冰冷、机械的生产流水线,而是努力让AI技术扮演好辅助者的角色,而非替代者。对于那些心怀故事、渴望构建独特世界观、梳理错综人物关系,或者仅仅希望将脑海中那些朦胧的灵感逐渐转化为踏实文字的作者而言,这样一款工具无疑能更贴切地体现技术赋能创作的价值。