谷歌Gemini实力再证:探秘其全新知识库NotebookLM,如何实现高效知识利用?
Google在今年的人工智能领域持续展现出强大的竞争力。例如,在五月举办的Google I/O开发者大会上,官方就公布了海量信息,揭示了其AI战略的核心方向:
- 以 Gemini 作为核心基础模型,持续追求更强大的逻辑推理能力、更可控的部署成本与响应延迟,以及更完善的工具与智能体(Agent)生态体系。
- Google随后展示了深厚的技术积淀,公开了其在“计算机使用(Computer-Use)”方面的研究成果。值得注意的是,无论是桌面操作还是浏览器交互,都是智能体最常调用的工具集。
- 最后是视觉生成“三件套”的发布:Veo 3、Imagen 4 和 Flow。在这套先进AI工具的辅助下,普通人创作电影短片将成为可能。尽管当时因成本和技术门槛未能迅速普及,但Google强大的技术底蕴已显露无疑。
- ……

后续的发展大家有目共睹,无论是轻量级的 Nano 模型还是 Gemini 在前端编程方面的出色表现,都巩固了Google在AI领域第一梯队的领先地位!

今天,我们将重点介绍一款Google推出的知识库产品:NotebookLM。
NotebookLM
NotebookLM 是一款基于用户上传资料的AI笔记与研究助手。它与ChatGPT或Gemini直接生成回答的模式不同,其核心逻辑在于:严格依据您提供的资料进行回答,从而显著降低了AI产生“幻觉”(即虚构信息)的可能性。

简而言之,NotebookLM 是一个知识库类型的项目。国内也有许多类似产品,例如我常用的腾讯 IMA。这类产品通常具备一些共同特征:
一、回答可溯源
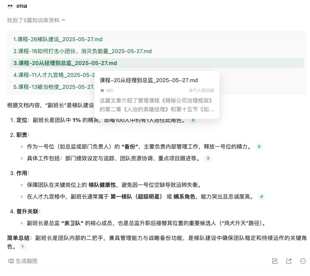
NotebookLM 生成的每一个回答都会清晰地标注引用来源。这一功能极大地方便了用户回溯并查阅原始文档。例如,我们同样上传了40篇管理课程资料,可以对比一下NotebookLM和腾讯IMA的回答呈现方式:
腾讯IMA的回答界面:

NotebookLM的回答界面:

二、多模态处理能力
从官方介绍来看,NotebookLM 在多模态信息的输入与输出方面似乎表现得更为全面和优秀。当然,在简单场景下实现多模态功能的技术门槛并不算高。
但从工作面板的功能设计来看,NotebookLM 无疑更为强大。它支持多种 “基于原始信息的二次内容生成”任务:

例如,我们可以尝试让它生成思维导图:

至此,我们逐渐明晰了它的产品定位。NotebookLM 这一步棋走得相当精妙,它正在切入一个AI非常擅长、同时也是我们日常工作迫切需要的领域:
三、瞄准办公场景的NotebookLM
首先,对大模型有所了解的朋友应该知道,它们表现最为突出的能力之一就是内容生成。以许多AI工具为例,其被高频使用的功能包括:基于深度研究的写作、PPT制作、HTML代码生成等。
从这个视角重新审视NotebookLM的功能设置,可以发现它能很好地基于用户提供的专属数据,完成围绕这些数据的二次内容创作。
综上所述,NotebookLM 是一个优秀的“二次创作”平台。
例如,它可以生成信息摘要图示:

再比如,生成PPT提纲(看上去有模有样):

知识利用与智能程度
现阶段的大型语言模型已经具备相当高的智能水平。如果仅仅是日常闲聊,大多数AI都能应对自如。然而,当我们略微提高问题的复杂度时,就能辨别出不同模型在智能程度上的差异,而这种差异往往直接反映了其对知识的理解与利用深度。
例如,这里设计了一个带有“陷阱”的测试题目:用已知的症状描述,反向推导,让模型诊断出具体是何种管理问题。预设的正确答案是基于“副职领导缺失”这一管理问题设计的。首先看腾讯IMA的表现:
提问输入:
我最近感觉到工作上很是疲惫
这是什么管理问题导致呢?
反正每天精力都感觉很分散就是了

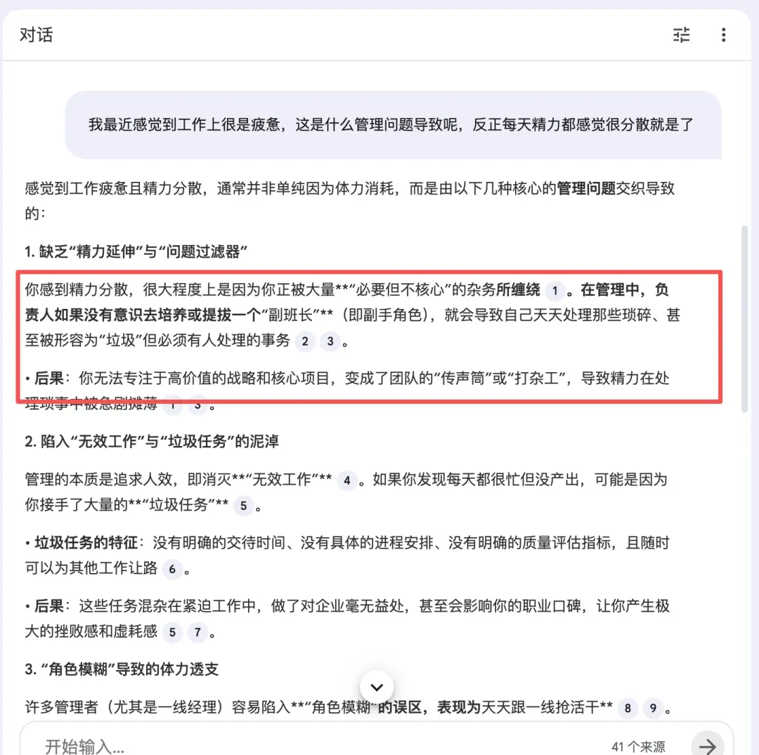
可以说,IMA的回答完全没有切中要害。接下来看NotebookLM的表现:

可以看到,NotebookLM 精准地定位到了“职责分配不清或缺乏授权”这一核心问题,与预设的“副职缺失”高度相关。单就回答的“聪明”程度而言,NotebookLM 显然更胜一筹。我们再进行一轮测试:
提问输入:
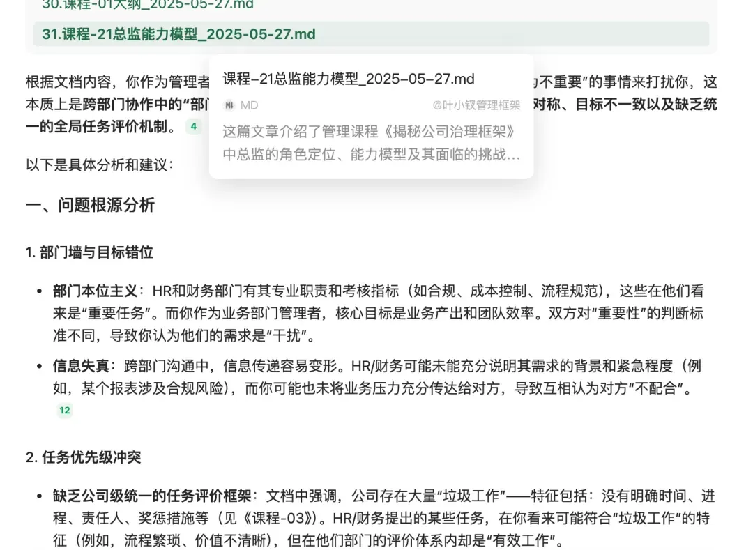
我是一个管理者,下面有50人
但是现在是HR和财务老是用一些他们觉得重要,我认为不重要的事情烦我
所以这到底是什么管理问题,该如何处理呢?
IMA 检索出了31篇相关材料,但给出的回答依旧不够准确:

而 NotebookLM 无论在相关内容的检索精准度,还是最终输出的建议质量上,都表现得更为出色:

如果探究其背后RAG(检索增强生成)系统的执行效率,IMA的表现难以令人满意:

(注:本次测试案例有限,建议读者进行更多样化的验证。)
综上所述,从知识利用率所体现的智能程度来看,NotebookLM 的表现相当优秀!基于此,它可以实现许多有价值的二次创作功能:
- 一书一AI:例如,当前许多网络小说注水严重,完全可以利用NotebookLM梳理出核心情节与精华内容。
- 内容衍生创作:如果精华内容得以提炼,基于此制作短视频摘要似乎也顺理成章。
- 多种格式输出:短视频可以制作,那么生成博客文章、报告大纲等也就变得轻而易举。
- ……
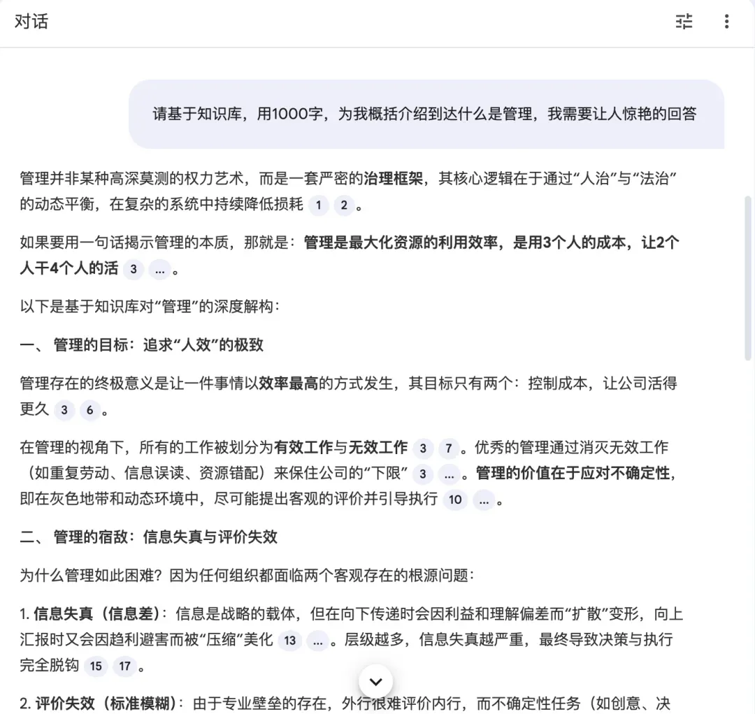
Deep Research(深度研究)功能
作为一名需要每日更新的内容创作者,我对文章素材的需求很大。此时,如果需要一篇关于某个主题的概括性文章,就可以启用 Deep Research 功能。例如:
提问输入:
请基于知识库,用1000字,为我概括介绍到底什么是管理,我需要让人惊艳的回答
整体来看,生成的结果质量颇佳:

实际上,这仍然是AI知识库的常规功能之一……
结语
回归主题,NotebookLM 是一款非常出色的AI知识库工具。我认为它目前瞄准的是 个人知识管理与办公提效 这一领域,而且从实际体验来看,做得相当不错!
最后,我们来简要探讨其技术实现。本质上,它与 OpenEvidence 等项目非常相似:
NotebookLM 与 OpenEvidence 都采用了RAG技术架构。 以OpenEvidence为例,它们都属于 “证据驱动”的RAG系统。
OpenEvidence 锚定的是“医学证据”,而 NotebookLM 锚定的是“用户上传的资料”。尽管应用场景不同,但其工程逻辑基本一致:先将生成的答案与来源证据绑定,再允许模型进行输出。
经过详细测试,我认为 OpenEvidence 在垂直领域的处理深度上仍然更胜一筹。核心原因可能在于:OpenEvidence 的逻辑基于深思熟虑的思维链(CoT)展开,背后有强大的医学专业知识(Know-How)支撑;而NotebookLM 目前更多侧重于通用知识库的工程优化策略,虽然已非常出色,但在诸如医疗、法律等严肃领域,仍需进一步调优。
不过,作为一名通用型知识库与创作助手,NotebookLM 已经表现得非常出色。事实上,我也尝试开发过类似工具,但在完成度上与之相比仍有差距。
最后,再次感叹Google的强大技术实力,期待国内厂商也能快速跟进,推出同样优秀的产品!