深度解析飞书多维表格应用模式:AI时代如何重塑企业办公自动化
关于钉钉AI表格与飞书多维表格在当前行业中所处的生态位及其核心目标,我们此前已进行过较为深入的探讨:
企业迫切需要一套能够实现 “多人分散录入 → 集中汇总 → 统一分析 → 按权限查询” 的轻量化系统。
过去,Excel、OA系统以及各类低代码平台都在争夺办公领域的市场份额,而目前表现最为突出的无疑是飞书多维表格和钉钉AI表格。
企业追求 “这套系统” 的原因十分明确:传统的协作方式效率确实过于低下。一旦引入合适的系统,效率的提升将极为显著。

然而,必须指出的是,这种效率的跃升并非完全由AI表格技术本身带来,或者说:
AI表格所带来的改进属于企业数字化转型过程的自然延续,其中AI技术实际贡献的比例并不高,通常仅占10%左右。
尽管只占10%,但这部分价值绝不能忽视,因为它构成了整体拼图的最后关键一块,对于实现系统功能的完整性具有重大意义。

此外,市场上还存在一些看似处于同一赛道的产品,如Coze、Dify、FastGPT等。实际上,它们与AI表格并非同一竞争维度:
AI表格具备真正替代传统OA系统的潜力,而Coze等平台则难以胜任。后者的应用场景更多地局限于简单的知识库构建或对话交互。
理解这一点需要我们从实际使用者——如HR、财务等业务人员的视角出发。他们通常并不青睐对话式交互体验,甚至可能有所排斥。他们早已习惯于Excel的操作逻辑,能够熟练地从一张表格中快速定位关键数据,且这一行为模式已相当固化。Excel才是他们真正意义上的“工作台”。
综上所述,在AI办公这一赛道中,体验上无限趋近于Excel的表格形态无疑是核心中的核心。基于这一基本认知,我们再来深入探究多维表格应用模式究竟是什么。
多维表格应用模式探析
此处直接引用官方定义进行阐述:
多维表格应用模式代表了一种创新的业务系统搭建方式。通过简单的拖拽操作,即可构建出专业级的业务系统,无需任何技术背景。业务人员也能快速创建出符合实际业务需求的交互界面与流程。
应用模式提供了面向最终用户的操作界面,而多维表格则提供了底层的数据库和运行引擎。一个应用可以关联多个多维表格文件,两者相辅相成,共同构成一个完整的业务系统。

坦率地说,基于我对AI表格的现有理解,初次接触这个定义时仍感到有些费解,因此决定亲自体验一番。于是,我直接打开了已有的多维表格文件,点击进入“应用”模块:


界面中呈现了丰富的组件库:

我们不妨设想一个具体功能:需要整理各种编程工具的评分(以星数为计),并依据星数多少进行排序。为此,我们选择一个柱状图组件:

初步尝试时遇到了一些配置障碍,不确定后续如何设置。于是,转而从官方模板库中选取一个现成模板进行学习。我们的需求与该模板颇为相似:

该模板的数据源名为“M1-团队业绩”:

由此看来,正确的做法似乎是:为原始数据源新建一张数据表,并将其中的文本描述转化为结构化数据:

在此基础上,我们再次尝试创建排序表格,结果立即成功呈现:

至此,相信各位对多维表格应用模式的本质已有判断:它本质上属于零代码编程的范畴,主要应用于基础数据就绪后的分析与展示环节,是 “多人分散录入 → 集中汇总 → 统一分析 → 按权限查询” 流程中,“统一分析与展示”模块的具体实现。
就个人观点而言,这项功能应被视为一项基础配置,其重要性并未达到网络上某些宣传所描述的“神乎其技”的程度。更重要的是,它所解决的问题,并非企业数字化转型实施过程中的核心痛点!
那么,企业真正的难点是什么?他们究竟缺少什么?
企业核心痛点与缺失环节剖析
大约在五年前,当时尚未出现多维表格这类工具(或我个人未曾接触)。公司曾面临一个令人极为困扰的需求:
公司需要与大量外部兼职人员协作进行数据整理,涉及流程极其复杂:
- 每日内部人员需面试大量兼职者,单日数据过百后,缺乏系统支撑,操作现场混乱不堪;
- 兼职人员初试通过后进入作业群,需实际完成一份测试任务,经内部员工评估合格后方可转为长期兼职;
- 进入实际数据处理阶段后,又需经历 “提交→初审(通过或打回重做)→复审(通过或打回重做)” 的反复循环;
- 每日结束时,需根据实际完成情况对数据进行归档并结算费用。
这是一套完整的标准作业程序工作流,执行周期仅三个月。专门开发系统不仅时间上来不及,后续的迭代效率也无法满足需求。
由于经常遇到有人擅自修改数据且无操作日志可查的情况,我个人感到十分困扰。同时,由于缺乏有效的消息通知机制,流程节点常常被卡住。为此,公司曾调配三名项目经理进行协调,但实际执行中依然问题频发……
其实,这里的核心需求非常简单:在Excel的基础上,增加权限控制(视图控制)功能,并在数据更新后触发定向通知即可。
然而,正是这样一个看似简单的功能,在多维表格问世之前,我一时之间竟束手无策!
以上案例真实地回答了企业缺失什么以及为何不自行开发的问题。从中亦可看出,企业真正需要的是一套能够快速组织数据与流程的工具。如果能用自然语言实现则更佳,因为梳理SOP本身就是一个繁琐的过程。
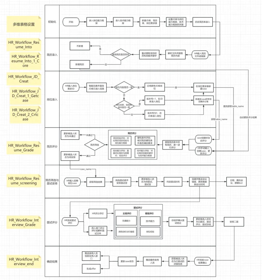
根据以往项目经验,完整实施一套中等复杂度的AI工作流系统大约需要三个月。其中,两个月时间都用于与企业共同梳理业务流程。流程梳理的产出通常包括两项关键成果:
SOP流程图以及对应的数据结构。这两者便是我们所谓的 “AI时代的自然语言” ,其形态如下所示:


也可能呈现为另一种形式:

甚至需要进行复杂的成本核算:

总而言之,工作流类项目的实施难点在于SOP的形成,而SOP形成的难点又在于跨部门、跨角色的沟通协作——这始终是企业管理中的经典难题。
因此,如何有效解决这一问题才是核心中的核心。它表面上是SOP流程问题,本质上却是企业知识管理与高效沟通的问题。那么,应该如何应对?或者说,目前已有哪些探索?
从自然语言到工作流的演进
近期,我观察到两个值得关注的正确方向。其一是钉钉AI表格推出的表格助理功能:

另一个是n8n平台的AI Workflow Builder。两者理念趋同:未来我们将能够直接使用自然语言指令生成完整的工作流!
我对AI Workflow Builder有过不少实践探索。它们的底层原理可能相似,大致逻辑是:
在积累足够多数据样本的前提下(例如,已拥有大量关于HR招聘工作流的提示词或流程编排数据),利用智能体技术来降低专业知识转化的成本。
不过,目前无论是n8n还是表格助理,其表现都仍处于比较初级的阶段,这意味着该领域仍有广阔的创新与竞争空间。
总结与展望
在了解了全局图景之后,我们再回头审视市面上对“应用模式”的一些赞誉——如“伟大创新”、“领先一步”等——便会发现,实际情况远非如此。
我们学习AI技术、审视各类产品发布,同样需要具备这种“立足全局、洞察局部”的视野。否则极易被表象迷惑,误以为出现了某种颠覆性产品。事实上,应用模式依然沿用了零代码平台的基本逻辑。这似乎表明:
产品方可能认为,仅凭AI表格来争夺AI办公市场份额仍不够稳固,必须将低代码能力也整合进来。这一方向是正确的,有助于构建更为闭环的产品生态。然而,我个人更为关注的却是另一点:
事实上,使用AI表格这一行为本身,或许就能形成一套独立的工作流。随着使用规模与频率的持续提升,AI表格极有可能演化为一套新型的 “编程工具”。
在此基础上,只要投资回报率合适,基于AI表格的“AI编程”并非没有发展空间。说到底,最终的演进方向依旧是自然语言编程!