B站管家BiliTool部署指南:威联通NAS Docker Compose实战
本次介绍一个名为BiliTool的自动化B站任务工具。该项目支持Docker、青龙面板、Kubernetes等多种灵活的部署方式,并且支持管理多个账户,配置过程清晰明了,易于上手。

虽然我目前主要将B站用于观看美食视频和聆听电子书等内容,但这款工具对于许多希望自动化日常任务的朋友而言,或许能提供不少便利,因此在此分享详细的配置攻略。
完整项目名称: RayWangQvQ/BiliBiliToolPro
重要提示
本应用程序仅用于学习与测试目的,原作者不对其使用承担任何责任。请在测试运行完毕后自行删除相关文件,请勿进行任何滥用行为!
所有代码均是开源且透明的,任何人都可以进行审查。程序不会存储或滥用用户的任何个人信息。
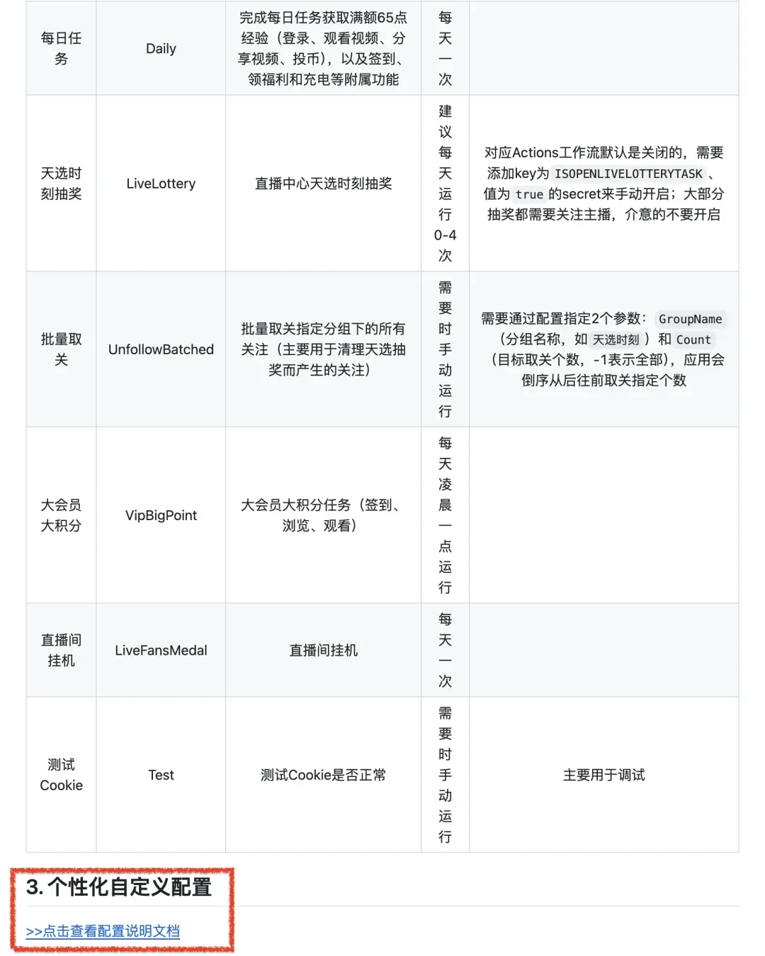
应用程序内几乎所有的功能都提供了对应的配置选项(例如任务开关、执行日期、ID等),详细信息请查阅项目的配置文档。
BiliTool 实现自动完成任务的核心原理,是通过调用B站一系列公开的API接口来模拟用户操作。
项目介绍
BiliTool 是一款能够自动执行预定任务的工具。当我们偶尔忘记完成某些日常任务时,它就像一个贴心的助手,按照我们预先设定好的指令,在指定的频率和时间范围内,自动帮我们完成计划内的操作。
更详细的功能介绍如下图所示:

部署流程
容器化部署是原作者推荐的主要方式。本文将以威联通(QNAP)NAS为例,详细演示如何使用 Docker Compose 来部署 BiliTool。关于通过青龙面板、直接在本地或服务器运行程序包以及使用 Helm Chart 部署这三种方式,请前往项目主页查看对应的教程文档。

以下是 Docker Compose 的部署配置文件代码:
version: "3" # 如果使用最新版Compose语法,可删除此行
services:
bili_tool_web:
container_name: bili_tool_web
image: ghcr.io/raywangqvq/bili_tool_web
restart: unless-stopped
ports:
- "22330:8080" # 冒号左侧的端口号可根据需要自定义
environment:
- TZ=Asia/Shanghai
volumes:
- /share/Container/bilitool/Logs:/app/Logs # 请根据实际情况自定义路径,威联通NAS用户可直接参照此格式
- /share/Container/bilitool/config:/app/config
将上述代码根据你的实际环境(如存储路径)修改后,复制并粘贴到威联通 Container Station 的创建堆栈对话框中。

登录与使用
部署完成后,等待容器启动完毕。随后,在浏览器地址栏中输入 你的NAS_IP地址:22330 即可访问 BiliTool 的Web管理界面。

在左侧导航栏中点击「Admin」选项,进入账户登录页面。
默认用户名:admin
默认密码:BiliTool@2233

首次登录会强制要求修改默认的管理员账户密码,修改完成后点击「Submit」提交。

接下来进行B站账户的登录绑定。如下图所示,点击箭头所指的菜单项。

如下图所示,页面底部会出现一个运行中的任务项。点击箭头所指的图标可以查看日志,登录所需的二维码就包含在日志信息中,使用手机B站APP扫描即可。

不过,你可能会像我一样,在这里看到的二维码显示错乱,无法正常扫描。

这时,我们可以回到威联通的 Container Station,直接查看该容器的运行日志来获取清晰的二维码文本。如果仍然不便查看,日志中通常会提供一个包含高清二维码的URL链接,将其复制到浏览器新标签页打开即可。

扫码登录成功后,系统会自动完成Cookie的配置。

最后
关于任务的具体配置、高级功能设定等更多内容,在此就不做赘述(部分功能也不便详细介绍)。请大家自行前往项目页面,根据个人需求仔细阅读相关文档进行配置。
