从提示词到驾驭工程:Harness如何让AI稳定完成百万行代码?
当大模型的潜力已经强大到可以一气呵成编写数万行代码时,我们是否仍在为如何撰写提示词而烦恼?
当AI智能体已经能够自主执行包含多个步骤的复杂任务时,我们是否还仅仅将其视为对话框中的一个辅助工具?
过去两年行业吹起的泡沫正在逐渐破灭:仅依靠封装大模型的对话产品用户留存率不足5%,仅擅长调整提示词的工程师和产品经理开始面临职业发展的挑战。人们突然意识到,大模型越聪明,我们构建的产品反而越容易失控。
破局的关键并非等待更强大的模型出现,而是彻底转变玩法。今天我们要探讨的“Harness Engineering”(常译为“驭缰工程”或“驾驭工程”),正是AI原生时代席卷行业的一种全新开发范式——其核心不是让人工智能辅助人类写代码,而是由人类为AI设计一套能够稳定、可靠工作的系统。
驾驭工程的整体架构是怎样的?

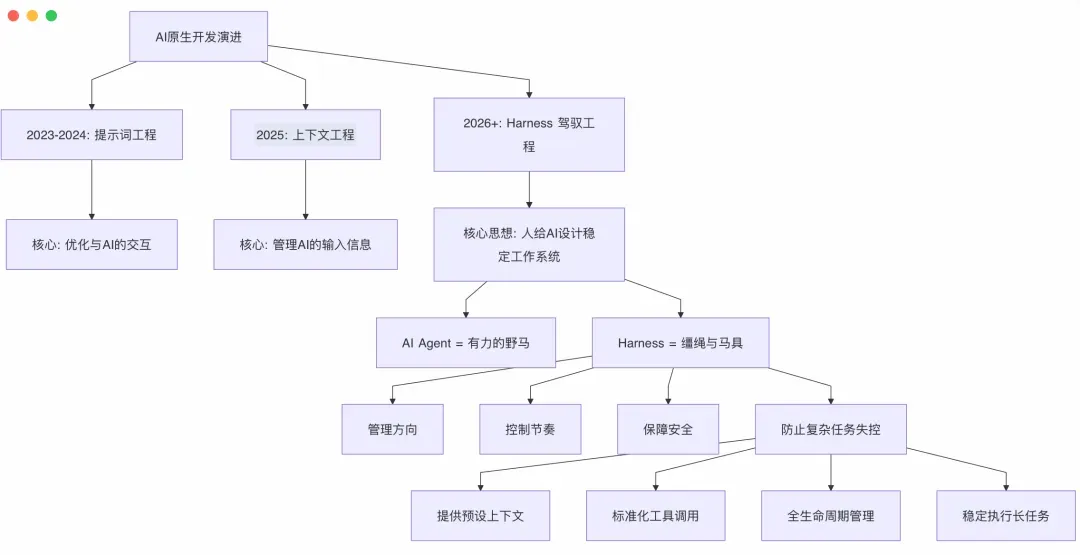
从提示词到缰绳:行业经历了怎样的演进?
要理解Harness为何会成为必然,我们需要梳理近几年AI开发的演进路径。
2023至2024年,大模型刚刚破圈,最热门的是提示词工程。核心议题是“如何与AI沟通,它才能准确理解我的意图”。那时,精通Prompt编写就能获得高薪,整个行业沉浸在“提示词工匠”的狂欢中。
2025年,焦点转向了上下文工程。问题演变为“应该给AI提供哪些信息”,RAG(检索增强生成)、记忆管理、信息流组织成为技术核心。
步入2026年,两股力量彻底重塑了格局:一方面,大模型的基础能力持续增强,已在诸多领域超越普通人的平均水平;另一方面,AI智能体已能自主执行包含多步骤的长期任务。
于是,一个新的根本性问题浮出水面:如何让智能体在真实的生产任务中稳定运行而不“翻车”?
模型能力足够强大,但在执行长任务时仍易失控:上下文窗口被填满后便开始遗忘,出现错误时不知如何回退,自我评估总是趋于乐观,产出的结果可能杂乱无章且不符合要求。
这些问题并非源于模型本身,而是执行环境和工程化的缺失。Harness Engineering 正是为解决这些问题而生。
究竟什么是Harness Engineering?一个比喻讲透本质
“Harness”直译为“马具”或“挽具”,这个翻译极其精准地传达了其内涵。
试想一匹骏马:它天生拥有力量,能够奔跑、拉车。马具本身并不提供动力,它只专注于四件事:管理方向、控制节奏、保障安全、确保马匹在高速奔跑中不会失控。
一匹未被驯服、没有马具的野马,力量再大你也无法驾驭,更无法让它按照指定路线完成任务,反而可能被它掀翻在地。
将此映射到AI领域:AI智能体是那匹充满力量的野马,而Harness就是套在它身上的缰绳与鞍具。
一个更工程化的定义是:Harness是包裹在AI模型周围的一层基础设施,专门用于管理AI的长期复杂任务。它并非智能体本身,而是架设在智能体框架之上的更高层架构,负责为智能体提供预设的上下文环境、标准化的工具调用接口、生命周期管理,以及开箱即用的任务规划、文件访问、子智能体管理等能力。
用一个操作系统的类比来理解:智能体是运行中的进程,而Harness就是操作系统的内核调度系统。一个进程能成就何事,并非完全由进程自身的代码决定——内存如何分配、I/O如何调度、崩溃后如何处理,这些都是内核调度器的职责。没有调度管理的“裸奔”程序或许能快速启动,但功能极其有限,一次错误便可能导致全盘崩溃。
Harness解决的正是智能体领域的“裸奔”问题:上下文长度不足、自我评估偏差、跨任务状态丢失、长任务中途失控……这些棘手难题都交由Harness来系统化处理。
疯狂的实践:AI如何自主写出百万行代码?
空谈概念不如实战案例。行业领军者已运用这套方法论取得了惊人成果。
OpenAI案例:三人团队,五个月,零人工代码产出百万行
2026年2月,OpenAI发布的一篇博客震惊了整个技术圈:他们使用Codex智能体从零开始构建了一个软件产品。从第一次Git提交算起,历时五个月,产出约一百万行代码——没有任何一行由人工直接编写。
让我们审视这项实验的关键数据:
- 开发周期:5个月
- 初始团队:3名工程师
- 最终团队:7名工程师
- 总代码量:约100万行
- 人工编写代码:0行
- 处理PR数量:约1500个
- 效率对比:较传统手写代码模式提升近10倍
- 产品状态:已上线,拥有真实的内部日活用户并进行外部Alpha测试
最引人深思的是团队扩张后的效应。传统软件工程奉行布鲁克斯法则——“向进度落后的项目中增加人手,只会使项目更加滞后”,因为沟通成本呈指数级增长。但在Harness模式下,团队从3人扩充至7人,产能不仅未下降,反而持续增长。
原因何在?因为人与人之间消除了代码层面的直接依赖。曾经的矛盾是“我写的代码是否会与你写的冲突”,现在的问题变为“我设计的环境与你设计的环境是否兼容”——后者的耦合度天然低得多。
在整个过程中,人类工程师只专注于一件事:设计出让AI高效工作的环境,然后监督其运行。工程师的角色从“代码编写者”转变为“规则设计者”。
Anthropic案例:AI自主迭代引发的创意飞跃
Anthropic团队进行了一项更有趣的实验:他们让Claude智能体在无人干预的情况下,自主迭代开发一个前端网站。
智能体执行复杂任务时常有两个通病:第一,上下文越跑越长,直至窗口被填满,导致连贯性丢失,甚至出现“上下文焦虑”——临近限制时便草草收工;第二,自我评估往往过于乐观,无论产出质量如何,都倾向于认为“做得很好”,这在设计类等主观性较强的任务中尤为突出。
Harness如何破解这些难题?工程师为智能体添加了两大约束: 第一,实施明确的上下文切割与管理,避免无关信息堆满工作窗口。 第二,制定四项清晰的评分标准,要求智能体每次迭代后依此自行打分:
- 设计质量:整体是否呈现连贯、统一的视觉风格?
- 原创性:是简单套用模板,还是做出了自定义的创意决策?
- 工艺细节:排版、间距、色彩等基础执行是否到位?
- 功能性:用户能否直观理解界面并顺利完成操作?
这套方法效果显著。到第九次迭代时,智能体已产出一个符合要求的、虚构博物馆的深色主题着陆页,视觉效果相当精致。
第十次迭代则更为惊人:智能体完全推翻了之前的所有设计,给出了一个人类未曾预料的创意方案——将整个网站重构为一种空间体验:利用CSS透视变换渲染出带有棋盘格地板的3D房间,艺术品自由悬挂于墙面,导航通过“门廊”切换画廊房间来实现,而非传统的滚动与点击。这便是一次超越人类预设的、真正的创意飞跃。
Harness工程的核心:必须做好哪三件事?
通过案例分析,我们可以拆解Harness Engineering的核心工作,归结为三件事,其精髓可概括为:人类负责掌舵,智能体负责划桨。工程师的职责从编写代码,转向设计环境、明确意图、构建反馈循环。
核心一:设计智能体的运行环境
在传统软件工程中,“环境”通常指IDE、编译器、依赖包等。但在Harness范式下,“环境”的范畴广阔得多:你的整个代码仓库结构、架构约束、代码检查规则、文档规范、持续集成流水线……所有这些构成了智能体的运行环境。
智能体并非“在你的代码库中帮你写代码”,而是“在你精心设计的环境里,自主完成整个开发任务”。环境设计优良,智能体产出的代码自然规范统一;环境设计粗糙,智能体便会“四处乱撞”,产出难以整合的碎片化成果。
这好比城市规划:规划者无需亲手建造每一栋楼,但必须划定道路红线、规定容积率、制定建筑规范。楼房由开发商(智能体)建造,但城市的整体风貌与功能,则由规划师(工程师)的设计所决定。
核心二:将模糊意图拆解为可执行的明确任务
在传统开发流程中,产品经理撰写PRD,工程师理解需求后编码实现。在Harness模式下,工程师的工作更接近产品经理:将一个模糊的宏观目标,层层拆解为智能体能够逐步执行的具体任务。
OpenAI团队将此方法称为“深度优先工作法”,其逻辑清晰:
- 将大型功能拆分为多个独立模块。
- 每个模块进一步分解为设计、编码、测试、评审四个步骤。
- 为每一步明确界定输入、输出和验收标准。
- 引导智能体逐个模块完成构建。
这里需要强调:这并非仅仅是撰写更优质的提示词。这是整个思维模式的迁移:从思考“我如何实现这个功能”,转变为思考“我如何描述这个功能,才能让智能体独立地实现它”。两者所处的抽象层次截然不同。
核心三:构建能够快速纠错的反馈回路
这是Harness最核心的环节,也是许多人理解存在偏差的地方。
许多人认为AI开发的目标是让智能体永不犯错,实则不然。Harness的核心哲学从来不是“智能体不会出错”,而是“出错后能够快速发现,并迅速纠正”。
智能体会犯错、会偏离轨道、会写出糟糕的代码,这再正常不过。关键不在于强迫它一次做对,而在于为其搭建好自动测试、自动评审、自动回退的反馈机制。一旦出错,立即捕捉并修正,必要时回滚到上一个正确版本重新开始。
只要反馈回路足够迅捷,犯错就不可怕,反而能成为迭代优化的驱动力。前述Anthropic案例中的创意飞跃,不正是通过一次次迭代试错而孕育的吗?
对于产品经理而言,Harness可提炼为四大核心能力框架:系统边界、工具调用、记忆管理、错误恢复。本质上,就是运用这四大支柱,将不可控的大模型,驯化为稳定可靠的商业基础设施。
打破幻象:套壳对话框并非AI原生
谈到这里,有必要戳破过去两年行业中存在的一个普遍误区:市场上95%标榜“AI原生”的产品,本质仍是Web 2.5时代的思维,即“套壳对话框”模式,或称“游乐场模式”——仅仅是在原有软件外强行嵌入一个聊天框,或直接为大模型API包裹一层网页UI。
这种模式为何难以产出优秀产品?三大痛点直接扼杀用户体验: 第一,空白画布综合征:面对一个看似无所不能的空白对话框,用户的第一反应往往是茫然而非兴奋。用户不知该问什么,也不确定如何提问才能获得理想结果。产品将思考的压力完全抛给了用户。优秀的产品应该为用户思考,而非让用户承担这份重担。 第二,幻觉完全失控:用户输入直接关联模型输出,而大模型天生存在“幻觉”(即生成看似合理实则错误的内容)。在严肃的业务场景中,一次重大错误就足以摧毁所有用户信任。 第三,工作流彻底断裂:所谓的AI助手,成了原有工作流中突兀的“第三者”。用户不得不在原始工作区和AI对话框之间反复复制粘贴,本意为提升效率,结果却增加了操作步骤,使人倍感疲惫。
套壳对话框只是大模型早期阶段的权宜之计,绝非AI原生的最终形态。真正的AI原生是什么?它不是“为现有产品添加一个AI插件”,而是基于一个核心假设进行重构:如果从产品诞生第一天起,就拥有如此智能的大模型,那么这个业务、这个场景本来应该是什么模样?就按照那个理想形态进行全新设计。
Harness并非让AI取代人类,而是让人类从事更高价值的工作
看到“AI编写百万行代码,零人工参与”时,许多人的第一反应是:工程师是否即将失业?
答案恰恰相反。当AI接手了编写代码这类重复性劳动后,软件工程反而变得更加“工程化”。以往,我们常常深陷于编写CRUD、调试BUG等细节中,无暇抬头思考架构、产品本质以及用户的真实需求。
如今,我们可以将精力集中于设计规则、定义问题、搭建环境。这些才是真正体现人类独特价值的地方——AI拥有强大的执行力,但前进的方向需要人类来指引,行为的边界需要人类来划定,结果的优劣需要人类来最终裁决。
在OpenAI的实验中,三人完成了原本可能需要三十人的工作量,这并非意味着二十七人失业,而是表明,过去需要三十人才能实现的产品,现在三人即可达成。更多曾因成本过高而无法落地的创新,如今具备了可行性。
这便是范式革命的魔力:在AI原生时代,竞争的关键不再是谁写代码更快,而是谁更善于驾驭AI,使其稳定可靠地协助我们完成复杂任务。
结语:真正的革命在于重新设计系统
回顾近年的发展,从提示词工程到上下文工程,再到如今的Harness Engineering,行业的关注点始终在向上迁移:从与AI沟通的技巧,到供给AI的信息,再到让AI稳定工作的整套系统。
Harness Engineering带来的最大范式转变,是引导我们从“让AI写代码”的思维,转向“设计让AI可靠工作的系统”的道路。
我们并非坐等更强大的模型来解决所有问题。恰恰相反,模型越强大,我们越需要一套精良的“缰绳”,才能驾驭这匹“野马”,避免其掀翻整架“马车”。
“未来,不会写代码的工程师才是好工程师”这句话或许有些夸张,但方向是正确的:未来的顶级开发者和产品经理,其核心能力将不再是编写代码或调整提示词,而是设计环境、驾驭AI。行业泡沫已然破裂,而真正的AI原生时代,其实才刚刚拉开序幕。