AI 浪潮下的职业焦虑与学习指南:洞悉核心不变,掌握应用演进
2022年底,ChatGPT 3.5的发布标志着我们正式步入了以大模型为核心的人工智能时代。
经过三年的飞速发展,模型的基础能力经历了全面跃升:推理能力、上下文长度、响应速度、API成本以及多模态支持等关键维度均被持续突破。

在国内,一个标志性的事件是2025年DeepSeek的爆发,它意味着AI应用的土壤开始变得肥沃。自那时起,整个AI领域便呈现出**“乱花渐欲迷人眼”** 的态势:
- 今日发布一个Manus,明日便出现一个Lovart;
- Cursor的热度尚未消退,Claude Code似乎已悄然成为AI编程领域的新标杆;
- 人们前脚还在探讨如何撰写提示词,后脚便有专家宣称RAG技术已经过时,并抛出了“上下文工程”的概念;
- 当我们正感叹Coze平台宣布开源时,Google的Nano Banana项目又瞬间刷爆了朋友圈;
- 飞书发布会刚刚浓墨重彩地介绍了其多维表格,钉钉便迅速跟进,强势推出AI表格功能;
- 医疗AI明星公司OpenEvidence估值高达120亿美元,法律AI公司Harvey的估值据称也已接近110亿美元;
- …

然而,时间刚刚踏入2026年,我们面临的已不再是新工具层出不穷的问题,而是AI技术正切实地逼近我们当下的工作岗位。它在研发、执行与内容生产三个方面展现出了巨大的变革潜力:
AI编码:重构研发链路
第一条主线是AI编码。它早已超越了补全几行代码或撰写单个函数的初级阶段,开始向分解需求、编写代码、运行测试的全流程渗透。
这背后是整个软件研发链路正在被高度压缩。过去需要一个团队协作完成的任务,如今可能由单人在AI辅助下即可实现。程序员的角色也开始从“代码撰写者”逐渐转向“AI成果评审者”。以下图案例为例,这在AI时代之前几乎是难以想象的:

OpenClaw:从数字员工到技能框架
与其将OpenClaw简单称为数字员工框架,不如将其理解为技能框架或标准化作业程序(SOP)/工作流框架。它的核心在于允许个人用户上传和定制自己的SOP。这意味着你可以将个人或团队的工作流程、业务规则与操作方式系统化地整合进去,AI便能依据这些预设步骤自动执行任务。

OpenClaw的颠覆性并不在于“智能体”这个概念本身,也不在于它是否能处理收发邮件、安排日程、登录系统、填写表单或执行审批等操作——因为这些任务在没有OpenClaw的两年前,通过其他方式也已能够实现。
它真正引发关注的地方在于,越来越多的企业管理者开始相信并采纳OpenClaw这类框架。他们正切实地要求员工梳理和固化SOP/工作流。这将导致一个直接后果:大量流程化、重复性的岗位确实面临着被自动化替代的风险。
AIGC:从“能生成”到“能交付”
以Seedance 2.0为代表的视频生成技术,已经超越了制作炫酷演示的层面,正越来越接近真正可以投放、商用或直接交付成片的水平。例如:
国产AI短剧《霍去病》火爆全球:仅以3000元成本、3人团队耗时5天便产出了80集内容,总播放量惊人地突破了5亿!

研发、执行、内容创作——这三条过去最依赖人类智慧与经验的生产链路,几乎在同一时间被AI技术所“撞开”。
2026:被AI加剧的普遍焦虑
人们突然意识到,2025年大家还在讨论**“我是否需要学习AI”**,而到了2026年,问题已经演变为:
如果AI已经开始撰写代码、运行流程、输出成熟的作品,那么我原本赖以生存的工作技能体系,究竟还能维持多久?
于是,核心问题随之浮现:作为普通人,我们究竟应该如何学习AI,又该如何缓解这种“技术迭代过快、内容过多”所带来的焦虑感?
事实上,大家真正需要的是一套清晰的 AI学习路线图。因为在笔者看来,这里存在一个略显激进的观点:过去几年间,除了底层基座模型的能力在提升之外,整个AI工程和应用层的基础范式并未发生根本性的剧变…
深层观察:AI世界的变与不变
如果我们仅从层出不穷的AI产品视角观察,发展速度确实令人眼花缭乱,甚至感到陌生。但如果切换至工程实现的视角,便会发现,除了基座模型能力的大幅增强外,许多所谓的“新事物”不过是工程侧为解决特定问题而进行的必要优化与演进…
模型能力跃升与相关概念演进
首先,对比近两年GPT系列基座模型的各项关键指标,它们几乎可以被视作不同的物种。例如,单是上下文长度就扩大了惊人的128倍:

除了模型自身能力的飞跃,近两年围绕模型衍生出的高频概念无非是:Function Calling、MCP、Agent/ReAct、CoT、Skills 等。
以我们最为关注的智能体(Agent)为例,其核心框架最早可追溯至2022年,由论文《ReAct: Synergizing Reasoning and Acting in Language Models》正式提出。当时由于需要调用外部工具,而官方并未提供标准接口,只能通过复杂的提示词工程来实现,流程远比现在繁琐。
Function Calling:工程复杂度的简化
随着Agent生态的发展,OpenAI可能认为原始的实现方式过于复杂,便于 2023年6月 正式推出了Function Calling接口,并对模型进行了大量的针对性微调训练,以确保工具调用的稳定性和准确性。这一举措本质上是为了降低Agent实现的工程复杂度:

MCP:工具集成的解耦方案
然而演进并未停止。当一家公司内部部署了多个AI Agent时,工具的维护便会产生耦合问题。一旦工具数量增多,整个系统的维护成本将急剧上升!
试想一个场景:一家企业中有10个不同的AI Agent需要接入20个数据源或工具。如果每个应用都为其所需的每个工具编写专用适配代码,那么将产生高达200个集成点。任何工具的API发生变更,都将引发连锁反应,维护工作异常繁琐。
正是基于此类工程难题,模型上下文协议这类结构化规范被提出,其核心目标正是解决工具集成的工程化维护问题。
Skills:提升复杂任务下的工具调用可靠性
演进仍在继续。随着模型能力提升,Agent所需完成的任务日趋复杂,需要调用的工具数量也相应增加,新的问题随之浮现:
即便不考虑上下文长度的限制,虽然模型的理解能力显著增强,但它依然无法保证工具调用的绝对准确性。
这意味着,当模型中装载的工具过多时,模型可能会出现错误调用、调用失误或干脆不调用等情况。其中最棘手的挑战之一可能是:
在复杂任务中,依赖ReAct循环机制生成完美的任务计划/SOP/工作流是相当困难的。有时耗费巨量Token能够达成目标,有时即便循环上百次也未必成功。
如何应对?答案似乎依旧是工程优化,主要围绕两点展开:
- 渐进式工具加载:模型首先进行意图识别,仅加载当前任务所需的工具,无关工具则不参与。这样既能缩短有效上下文长度,又能提升调用准确率;
- 固化高频复杂流程:对于特别复杂的任务,直接将验证过的Workflow固化到提示词或特定模块中。于是,Skills机制应运而生…
因此,我们可以发现一个有趣的现象:模型侧的许多优化是围绕Agent能力的完善而展开的;而大量的工程实践又是为了提升工具调用的准确性与稳定性而进行的。
既然从工程视角看,基础范式并未发生颠覆性变化,那么接下来我们需要通过推演来理解当前AI产品爆炸式增长的现象:
推演:AI产品的演进路径
为了让案例更加清晰直观,我们以一个虚构但贴近现实的场景为例:假设我原本从事管理咨询工作,每天可以接待10位客户。突然,我的咨询需求暴增,每天需要接待100位客户,该怎么办?
第一阶段:代码实现(AI + SOP)
解决方案很直接:作为资深的AI架构师,我选择构建一个管理咨询数字分身。也就是利用AI技术来复现我的咨询SOP。这需要满足两个前置条件:
- 梳理并结构化我的咨询SOP;
- 沉淀并数字化我的管理知识与经验;
这个SOP可能呈现为如下形式:

在SOP与知识数据完备的情况下,一个管理AI客服成功上线。但问题很快接踵而至:
- 我的妻子是一位知名的小红书心理咨询师,她也希望拥有一个自己的“拳击咨询”数字分身;
- 与此同时,我的小姨子从事法律咨询业务,她也想要一套律师咨询分身;
- …
第二阶段:低代码化(Coze/Dify模式)
于是,我不得不对原有代码进行改造,将其中固化的SOP与数据进行抽离,实现了一个可配置的SOP/Workflow编排功能模块。该模块允许用户自行上传数据和配置SOP,其形态大致如下:

由于小姨子所在的法律行业有诸多特殊需求,因此在她的平台上需要集成大量垂直领域的专业知识库和专用插件。最终形成的平台可能类似于:

然而,当我满怀欣喜地将这个工具交付给她们时,她们却并不满意,最终也没有真正使用起来…
第三阶段:傻瓜化(智能工作流生成)
她们为何用不起来?原因很简单:使用门槛依然过高。
虽然她们能够整理出业务SOP,但既不愿意学习,也难以快速掌握那个看似复杂的拖拽式编排界面的操作,更不用说自行处理结构化的数据了。
她们理想中的模式是:使用自然语言与AI对话,AI便能自动学习、优化并执行SOP。同时,只需上传非结构化的数据资料,AI能自行整理归纳。 这才是她们真正需要的产品形态!

为此,我不得不收集整理了大量法律咨询场景必需的SOP,并对模型进行了更深入的定制,最终实现了一个更智能的Agent。其核心能力是:
用户可以通过自然语言交互,动态生成所需的SOP,并且能够持续对生成的SOP进行调教和优化。
注:至此,产品已开始带有一些AI编程工具的雏形。
达到这一程度后,小姨子总算表示满意。然而,系统运行的稳定性却成了新问题。由于某些关键任务的SOP是由模型动态生成的,其逻辑复杂性较高,在实际执行过程中频繁出错。
于是,小姨子再次表达了不满,认为我的技术能力有限!
第四阶段:Skills化(预置工作流的融合)
我感到不服,于是与她进行了多轮深入沟通,发现一个关键情况:她们80%的咨询需求,实际上可以由5个相对固定但复杂的SOP来覆盖。
基于此洞察,我对系统框架进行了进一步优化:我实现了一个Skills目录库。当Agent需要生成SOP时,会先进行意图判断。如果任务匹配那5个高频复杂SOP,则直接从本地目录库中调用预置的、经过优化的版本;否则,再动态生成新的SOP。

经过这一轮改进,小姨子终于比较满意了。而此时,这个系统的设计思路,似乎与我们近来看到的OpenClaw框架颇有相似之处?

小结:创新源于组合与工程优化
回顾一下,上述案例仅仅是为了帮助大家更直观地理解当前AI产品形态的演进逻辑而虚构的一个故事。
结合上一章节我们从工程侧对AI能力演进的剖析,大家应该能意识到一个核心观点:当前的AI产品发展在很大程度上是循序渐进、按部就班的,尚未出现跨越式的范式革命。 甚至可以断言:
一个优秀的AI应用产品,其核心竞争力最终必将回归到对SOP与数据的深度处理能力上,开发者80%的精力可能都耗费于此。
至于其他许多听起来非常酷炫的功能,例如:
- 7x24小时不间断执行:这通常只需一个设计合理的循环机制;
- 可以帮我点奶茶:这需要接入相应的商户API,并封装成一个可供调用的工具;
- 他能记住我说过的话:这需要对对话历史(上下文)进行持久化存储和管理;
- …
现阶段,许多被认为“神奇”的功能,其底层技术其实早已存在。它们只是被更好地包装和集成到了智能体(Agent)框架之中。毕竟:
每个技术时代,总有人尝试将所有功能整合进一个统一的系统。
至此,我们便可以进入核心环节——探讨 AI学习路线图。
应用级AI学习路线图
综上所述,尽管当下各种令人震惊的AI应用层出不穷,但其技术本质并未发生根本性改变,更多是工作流(Workflow)在不同抽象层次和产品形态间的迁移与封装。
那么,对于希望进入或适应这个领域的普通人而言,究竟应该学习什么?这里需要一套系统性的 《应用级AI学习路线图》。
首先必须明确,我们大多数人难以直接参与底层基座模型的研发并分享其红利。因此,不必盲目地钻研底层算法或Transformer架构。应用层AI所带来的市场机会才是更为广阔的空间。根据红杉资本AI峰会的保守预测:AI应用层的市场份额将在万亿美元级别以上!
生产级AI项目全貌认知
为了让大家对AI应用开发有更全面的了解,我们先剖析一个构想中亿级别AI项目的完整工作分层体系:
- 模型全训练:包含预训练、微调、强化学习等完整流程,目标是实现不依赖外部大模型的完全自给自足。一般公司极少涉足(成本极高),但为框架完整性予以保留。
- 整体架构设计:涵盖AI工程架构、数据工程架构,核心是AI与数据的协同设计。这里需要确定基础的知识库结构和技术选型,是公司知识产权与核心壁垒所在。
- 模型调优:涉及后训练、RAG等技术的深度应用,通常是项目的核心策略层,属于架构之下具体工具和技术的实操,是面试问题的高发区。
- 提示词工程:细化到各个业务模块的具体SOP编写与优化,是公司业务逻辑的具象化体现。
- 数据工程具体作业:针对特定板块进行详细的数据收集、清洗与验收。一般在基础架构验证完成后,需要与各领域专家协作,为AI工程准备高质量数据,是公司数据壁垒构建的关键。
- 模型测评:涉及行业AI应用评测标准的执行、测试数据集准备、竞品深度调研、以及SOP之外的边缘案例数据收集等(方案设计是架构层的事,这里是具体执行)。
- 论文与市场宣传:技术成果的学术化与市场PR,一般人员较少涉及。
- 基础工具选型:涉及常用工具的调研与选择,如向量数据库、Agent开发平台(Coze, Dify, n8n, Langchain等)。
- 降本增效工具开发:例如内部知识库管理平台、海量提示词管理系统等。这类工作技术含金量可能不高,但权限控制至关重要,否则极易导致公司核心机密泄露。
- 实施与交付团队:对于面向企业(2B)的AI工具团队,可能还需要专门的实施团队,负责售前支持或实际的项目落地交付,属于项目执行的关键环节。
- 其他周边支持工作,如资料准备、数据确认等。
尽管多数公司的AI项目投入达不到“亿”这个量级,但其具体工作内容必然是上述模块的子集。这里的每一个模块都是大家可以切入AI领域的机会点,并且越往列表后方,切入的难度相对越低。
另一方面,AI项目的核心技术路径往往带有一定的“黑箱”或“谜语”特性,属于那种不点破时百思不解,一经道破则豁然开朗的类型。因此,在一个公司里,通常只有最核心的少数几人能够通览项目全貌,且越是上层的设计与策略,知悉者越少。
因此,在设计个人学习路径时,务必遵循自下而上、由易到难的原则。否则,脱离实践的空泛学习只能是纸上谈兵。
接下来,便是具体的学习路径规划与参考资料指引。
在具体学习内容上,AI产品经理与AI工程师的前期路径高度重合。区别在于AI工程师需要具备更强的代码能力,通常需要额外掌握一门编程语言,例如通过学习**《Python编程:从入门到实践》** 等经典教程。之后,可以遵循以下统一路径推进:
一、掌握Agent开发平台
首先,Agent开发平台是必须掌握的技能。因为80%的公司涉足AI的第一步,可能就是使用Coze或Dify这类平台来拖拽搭建工作流。尽管他们最终可能会发现这些平台的能力存在局限,但作为从业者,不应逆势而行:
你入职后接手的第一个任务,很可能就是维护公司内部那个名为“HiAgent”的简陋平台。相信我,它可能比Coze、Dify还要难用…
但这些平台确实有其价值。从个人长期实践来看,Coze对于AI产品经理而言堪称利器。有了它,制作产品原型或Demo几乎无需再依赖程序员,这极大地扩展了产品经理的能力边界。
常见的Agent平台包括Coze、Dify、FastGPT、n8n等。其中,必须熟练掌握的是Coze和Dify:Coze因其极低的上手门槛而普及;Dify则因其强大的私有化部署能力而成为企业级应用的主流选择。
相关参考阅读: 开源版Coze 和 Dify 深度 PK:谁能成为你的 AI 应用开发利器? Dify内心:Coze开源只是太监版本,我一点都不慌!
深入学习的标准是:能够进行技术选型,即清晰地阐述在不同业务场景下应选择何种平台及其原因。 这意味着你需要建立一套评估体系来客观比较各个平台,例如从特定维度进行对比:

明确了学习目标后,具体实践就相对简单了:尝试实现一个业务逻辑清晰、大家都能理解的工作流即可,例如一个简易的HR入职流程自动化工作流:

当你在Coze上能够熟练构建复杂工作流后,便可以进入下一个重点领域:AI表格。
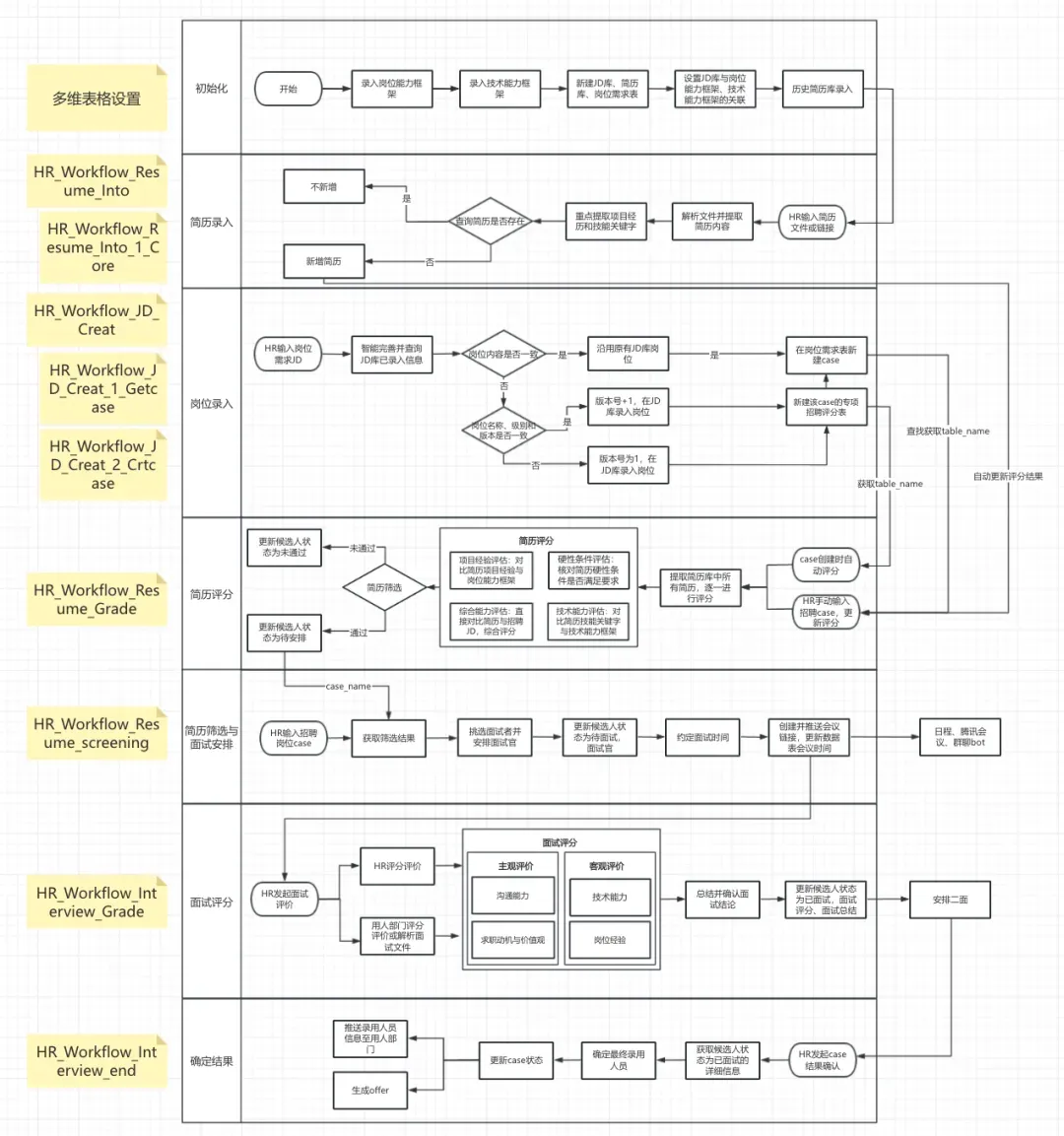
二、精通AI表格(多维表格)
当一家公司开始使用Coze等平台后,他们几乎必然会接触到AI表格(或称多维表格)。而有深入思考的公司最终会发现,AI表格才是其中后台业务AI化落地的核心载体。原因是:
企业的各个中后台部门天然亲近Excel这类表格产品,而AI表格在继承其灵活性的同时,完美解决了传统Excel在多人实时协作、数据关联与自动化方面的核心痛点。
参考阅读: AI企业落地真相:90%靠工程,10%才是模型?当然不是,分类都是错的… “90%工程、10%模型”是真相吗?一个AI表格案例给你答案
以去年某次重要的产品发布会为例,上午场在简单开场后,紧接着展示了生态内的三个典型标杆案例:
- 第一个是赋能直播电商;
- 第二个是赋能工业制造;
- 第三个是全球化应用案例。 而这三个案例全部是基于其AI表格能力构建的,下午场的核心内容也依然聚焦于AI表格。同时,飞书体系内的多维表格功能也在持续发力!
这揭示了一个重要趋势:AI表格正成为各类公司利用AI技术理解业务、梳理和优化流程的关键工具,甚至可能是唯一工具。
因此,精通AI表格,几乎等同于掌握了开启企业数字化转型大门的钥匙。明确了学习价值后,具体实践可以围绕构建一个简单的公司全流程管理系统来展开:

当你能熟练运用AI表格解决实际问题时,你的能力已经超越了80%的普通从业者。在此基础上,可以进入更核心的知识库领域,其关键技术是RAG。
三、深入理解RAG与知识库构建
RAG技术几乎是AI应用面试的必考项,因为所有公司都有构建AI知识库的需求。然而,能真正说清楚其原理、瓶颈与最佳实践的人却很少,导致市面上流传着各种错误的技术方案。
学习RAG不应死记硬背概念,最好的方式是动手实践一个最典型、最合适的项目:构建一个AI智能客服系统。
参考阅读: 《万字:AI客服实战方法论》 《万字:生产级别的RAG系统》 《万字:RAG实战技巧,包教包会》
为了降低初学门槛,前期可以直接使用Coze等平台搭建原型,后期可以尝试使用LangChain等框架进行更灵活的定制。需要注意的是,工具本身并不最重要,RAG项目真正的难点和核心价值始终在于高质量数据的整理、加工与组织。
学习RAG、实践AI客服项目的重点,在于建立对AI工程的基本认知,并开始初步接触数据工程的复杂性。
当你成功完成一个基础的AI客服项目时,意味着你在AI知识学习领域已经正式入门。到目前为止,整个学习路径的难度是循序渐进的。
但切勿因此自满,更不要认为AI应用不过如此。因为如果之前的难度系数是6,那么接下来的学习内容,难度可能会骤然跃升至12。这属于没有真实项目历练或高人指点,仅靠自学很难透彻掌握的深水区…
因此,在深入之前,可以先通过一些实践来巩固和扩展认知:
四、实践:尝试复现简易版Manus
Manus作为标志性的多智能体项目,在AI圈内几乎无人不晓。但为什么市面上同时又流传着其“不好用、门槛低”的评价?
作为系统化学习的一部分,你需要理解Manus本质上是一个多智能体协作应用。通过尝试复现其简易版本,可以进一步构建自己独有的AI知识框架:

例如,你需要深入探究其技术架构:
- 大模型负责规划与调度:Manus能够爆发的核心原因在于模型规划能力的质变。
- RAG负责解决幻觉与知识实时性:随着模型上下文窗口的持续扩大(未来突破百万级别是必然),如何让AI的对话更拟人、体验更佳,将是下一代AI分身类应用的重点。
- 工具链负责扩展多模态能力:包括近期热门的MCP、Computer Use等,都是AI多模态能力的延伸,旨在解决AI在听觉、视觉、触觉等方面的“短板”。
建立了自己的AI知识框架、熟悉了基础架构后,你将能看到以往看不到的行业本质。例如:独立的垂直多模态工具创业风险较高!因为多模态是智能体的核心能力,主流基座模型必然会将其作为基础功能内嵌。
包括语音、视频、图生文、文生图等领域的独立创业公司,未来可能会面临巨大挑战。
当然,最好的学习方式是亲手实践。建议花费1-2周时间,运用前面学到的知识,尝试对Manus的核心逻辑进行一次简易的实现,从而获得更深的感悟。
完成简易版Manus的实现后,你已经掌握了AI应用开发的基本脉络。在一般的AI技术社群中,你很可能被称为“大佬”,并且这个阶段极易产生自信心爆棚的感觉,正所谓 “半瓶水响叮当”,周围人也会尊称你一声“AI专家”了:

然而,成为“AI专家”并非终点,而是真正挑战的开始。因为实际问题将接踵而至,身边的人会开始向你提出各种棘手的疑问,例如:
- 为什么我的AI对话很生硬,如何让它聊天更像真人?
- 为什么我的AI应用准确率一直无法提升,换了几个模型都收效甚微,是否说明AI的实用性本身有限?
- 为什么大家都说Cursor、Claude Code很强,但我在芯片设计编程领域使用却感觉不好用,是我的方法不对吗?
- …
此时,作为新晋“AI专家”的你,可能会突然愣住,因为之前学习的内容似乎并未覆盖这些深层次问题。
确实,之前的路径不会涉及,因为接下来才是AI应用真正的深水区——开始实际接触并解决 数据工程 的挑战。对于完全自学者而言,路径通常到此就结束了。因此,下文仅做简要概述:
终章:数据工程——AI应用的决胜之地
至此,我们可以下一个论断:所有应用层的优秀AI应用,其最终瓶颈必然出现在数据工程环节。无法攻克数据工程,就绝无可能打造出真正高质量、高可用的AI应用。
参考阅读: 模型越强,微调越弱:到底什么时候该微调? 万字血泪史:去TMD微调,因为这事我被怼脸连骂2小时!
事实上,前文“AI专家”遇到的所有问题,其根源都可以追溯到数据工程。问题背后真正的难点在于:
- 如何为AI应用建立有效的可观测性体系?
- 可观测性体系需要什么样的架构来支撑?对应的数据结构又该如何设计?
- 如何将领域专家的隐性认知整理成可供AI使用的显性知识?或者,在已有知识的情况下,如何高效地组织这些数据?
- 数据应该如何与AI模型交互,确保每次推理都能获取到最相关的上下文信息?当发现因数据不足导致的AI错误时,如何利用生产环境的数据反馈来持续优化知识库?这便是常说的“数据飞轮”系统,它是数据工程的一个重要分支。
- 如何进行精准的用户意图识别?
- 如何构建并启动能够自我增强的飞轮系统?
- …
从原始数据整理、到与AI模型的交互设计、再到基于反馈的持续优化,构成了完整的数据工程闭环。这个过程极度依赖医生、律师等领域的专业知识,而传统的互联网从业者往往无力独自梳理这些领域的深层认知。
因此,需要互联网技术人员与领域专家紧密协作。这又引入了管理工程的挑战。必须认识到,管理医生、律师等专家完成日常工作或许不难,但要促使他们系统化地输出并结构化其核心知识,则异常困难。
例如,笔者曾与来自北大、首都医科大学(安贞医院)的硕士共事,他们在专业上极为严谨,有时也相当“固执”。
最后,数据工程是一个漫长的周期过程,会导致AI项目的开发周期被大幅拉长。并且系统性能可能时好时坏,这对团队士气是极大的消耗。这就又涉及到了复杂的项目管理工程。
综上,一个复杂的AI项目本质上是一个庞大的系统工程,特别是其中领域知识、数据架构、模型特性三者的交织异常复杂。如果不是具备极高综合能力的人,要么无法理清头绪,要么缺乏足够的管理能力来协调各专业口的人员高效协作。
而如果已经是公司高管,往往又很难沉下心来,一点点梳理领域知识和数据细节。这或许是当前市场上真正复杂、深入的AI应用仍然稀少的主要原因。
展望2026:Agent爆发之年
2025年被称为AI应用元年,但许多应用仍处在探索或开发途中,进展缓慢。核心原因无非三点:
- 受限于资金投入;
- 受限于高质量数据获取与处理;
- 受限于既懂技术又懂业务的复合型人才;
然而,根据笔者之前在 AI + 管理 创业过程中接触过的有限样本(约30家公司)来看,可以得出一个乐观的结论:企业整体上对投入AI转型是有意识和意愿的。
但乐观的预期之下是悲观的现状:各家企业态度非常谨慎,因为AI项目的试错成本极高。这导致的实际结果是:在接触的30家公司中,AI投入超过500万的仅2家,大多数公司选择投入100万左右进行初步尝试。
但是,由于 OpenClaw 等框架引发的广泛讨论,企业管理者们普遍接受了一轮认知洗礼,这一情况在接下来可能会发生显著变化:
简单来说,All In AI的趋势将更加明显,AI技术将加速渗透至各行各业。2026年极有可能成为“Agent应用大年”。各位从业者需要做好准备,抓住这波技术红利。
附:延伸学习与实践参考
文章至此,若不给出一份学习指引似有不妥。如果大家希望快速建立对AI应用体系的全貌认知,可以参考以下由高质量内容组成的训练营及相关实践成果:
(以下为原文提供的参考链接与展示,此处予以保留其信息性内容)

最后,鉴于前文强调过复杂的AI项目对综合管理能力要求极高,特附上一份管理能力提升的专题资料,以供参考:
